样板支部

首页/ 团学工作/ 正文
必一运动员工党支部组织深入学习两会精神,勇于担当时代重任
作者:glxy 编辑:glxy 来源:必一运动glxy 发布时间:2020年05月29日 22:55 点击数:96



聚焦两会


学习两会精神

做时代追梦人


   


 5月21日至22日,全国政协十三届三次会议和十三届全国人大三次会议分别在北京召开。为深入学习“两会”精神,激发支部党员的政治意识、大局意识和责任意识,进一步增强“两会”精神对党员自觉性和实效性的引领,发挥基层党组织的战斗堡垒作用,助推学院健康发展,必一运动员工支部于2020年5月28日晚七点在2404党员活动室开展以学习两会精神—政府工作报告为主要内容的组织生活会。






           
           

2020.5.21--5.28

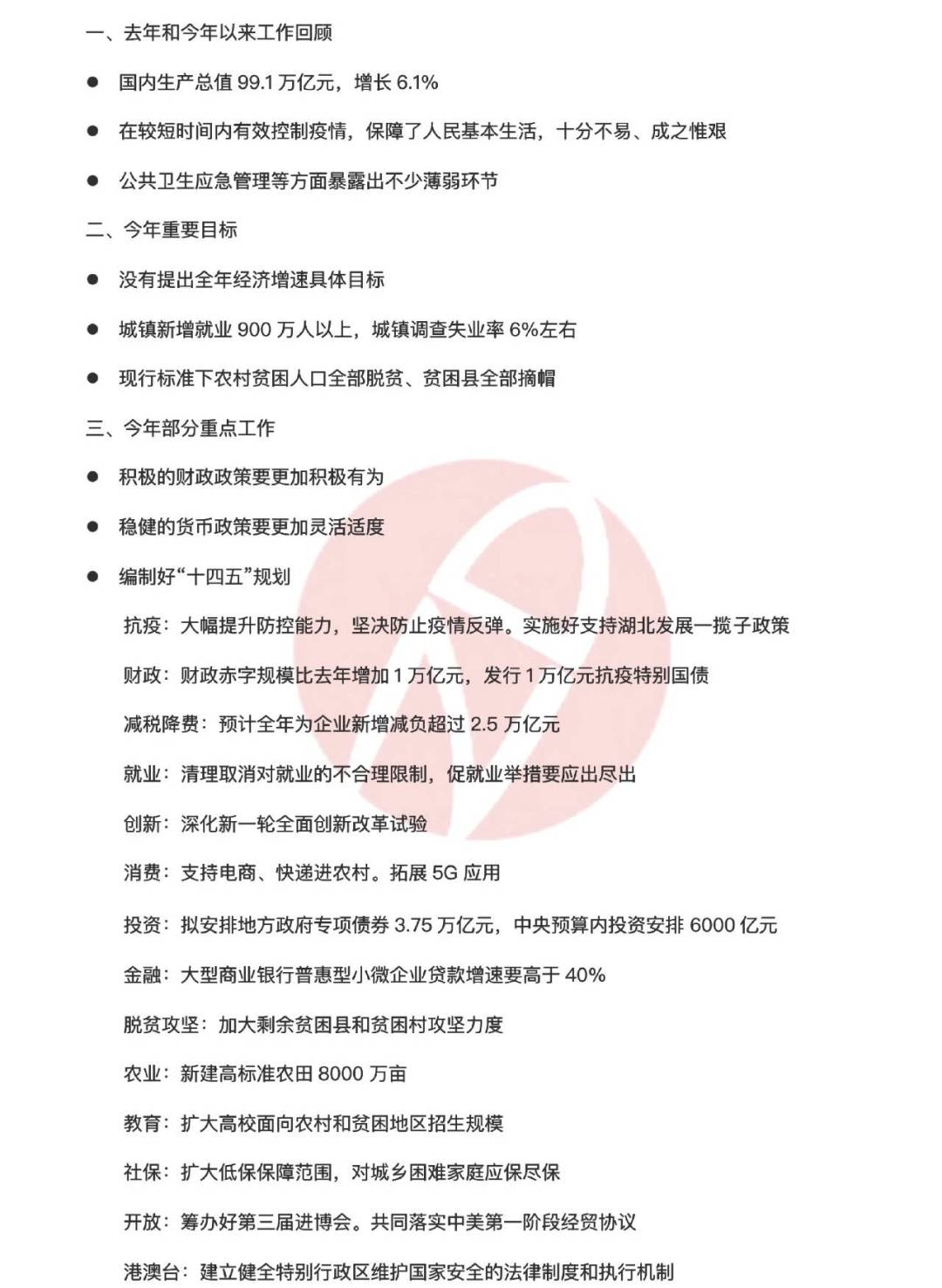
 本次会议首先陈奕君同志带领党员同志们回顾了政府工作报告中所包含的主要内容:

     
   
     

 通过学习政府报告中的重点内容,每一位党员同志都能从政府工作报告中感受到强大的底气和信心,更加清醒地认识到基层党组织工作的重要意义和身上肩负的责任。同时激发了党员同志们关注国家事务的热情,激励青年党员自觉练就过硬本领,牢记使命担当。




     
     


 通过观看名为《跟着总理报告去这座城,看看不寻常的2020》视频,党员同志们深刻领悟到了党紧紧依靠群众、尊重基层首创的精神,以更大力度推进了改革开放的决心,激励党员同志要激发自身活力、创造力和引领力,增强其战胜一切困难的底气。

学习“两会”进行时

 两会的召开标志着中国开始进入全面恢复经济社会活动和常态化防控的新阶段。必一运动员工支部党员同志们积极收看、学习“两会声音”,并围绕“两会”热议话题开展讨论,发表感想:

杜书锋今年政府工作报告一个特别之处,在于没有提出全年经济增速具体目标。不再设定经济增长目标,是综合研判国际国内形势,对预期目标作出调整后达成的共识。它反映了中国对自身经济和全球经济形势的一个客观判断,但这并不意味着,中国经济的形势是悲观的。恰恰相反,当前国内疫情基本得到控制,复工复产的节奏和力度,中国经济正走上正轨。但任何一个经济体,从骤停到恢复常态都是需要时间的。因此不设置目标,也表明了政府的认识是非常客观的。

李永立:“两会”的召开是中国以人民为中心的体现。“紧紧依靠人民、不断造福人民、牢牢植根人民。”,“两会”不仅是国家的政治大事,更是人民的“心声”。政府工作报告、民法典、脱贫攻坚“收官之战”……一个个耳熟能详的名字,不仅仅是一件件政治大事,更是为人民谋幸福,为民族谋复兴,为世界谋大同的实践之“路”!

赵钒羽:受新型冠状病毒引发肺炎疫情的影响而延期召开的全国两会,在疫情防控常态化的背景下具有不同寻常的意义,李克强总理的政府工作报告言简意赅,字字千钧。报告虽短,但充分体现了党和国家对民生的高度关注。报告分析了当前发展面临的困难,同时也表达了党迎难而上的坚定态度,以科学的方针政策和合理的改革措施激励了全国人民对取得疫情防控阻击战的胜利与全面建成小康社会的决心与信心。作为员工党员,我们应勇于承担起新时代中国青年的担当与作为,不辜负国家和人民的期望,在全党和全社会的关怀下,到国家和人民需要的地方去建功立业。

章吴寅:不一样的时期,不一样的两会,却有着同样的质量,抗疫、减税降费、就业、消防、教育、社保……时刻体现着党对人民的关心与爱护。中国共产党始终服务于人民,始终以人民的利益为重,不打折扣,不受特殊环境影响。作为一名预备党员要认真学习会议精神,用实践践行理论,发挥先锋模范作用。

赵媛媛:学习了政府报告,心潮澎湃,信心倍增。特别是报告中总结了党和国家在疫情防控中所做的工作、取得的成绩,宣布和部署了一些保民生、保增长的政策,再一次激发了中华民族的自豪感、对党英明决策的认同感。让我们充分感受到我们党的伟大、制度的优势、道路的正确,切实感受到我们党确确实实是一个“把人民至上”作为准则的政党。同时作为青年我们要勇挑重担、勇克难关、争做时代先锋。


   
   



• end •



联系电话:023-42748576
bsports必一登录入口(合川校区):重庆市合川区学府路9号,邮政编码:401520
版权所有:必一·运动(B-Sports)官方网站
微信公众号